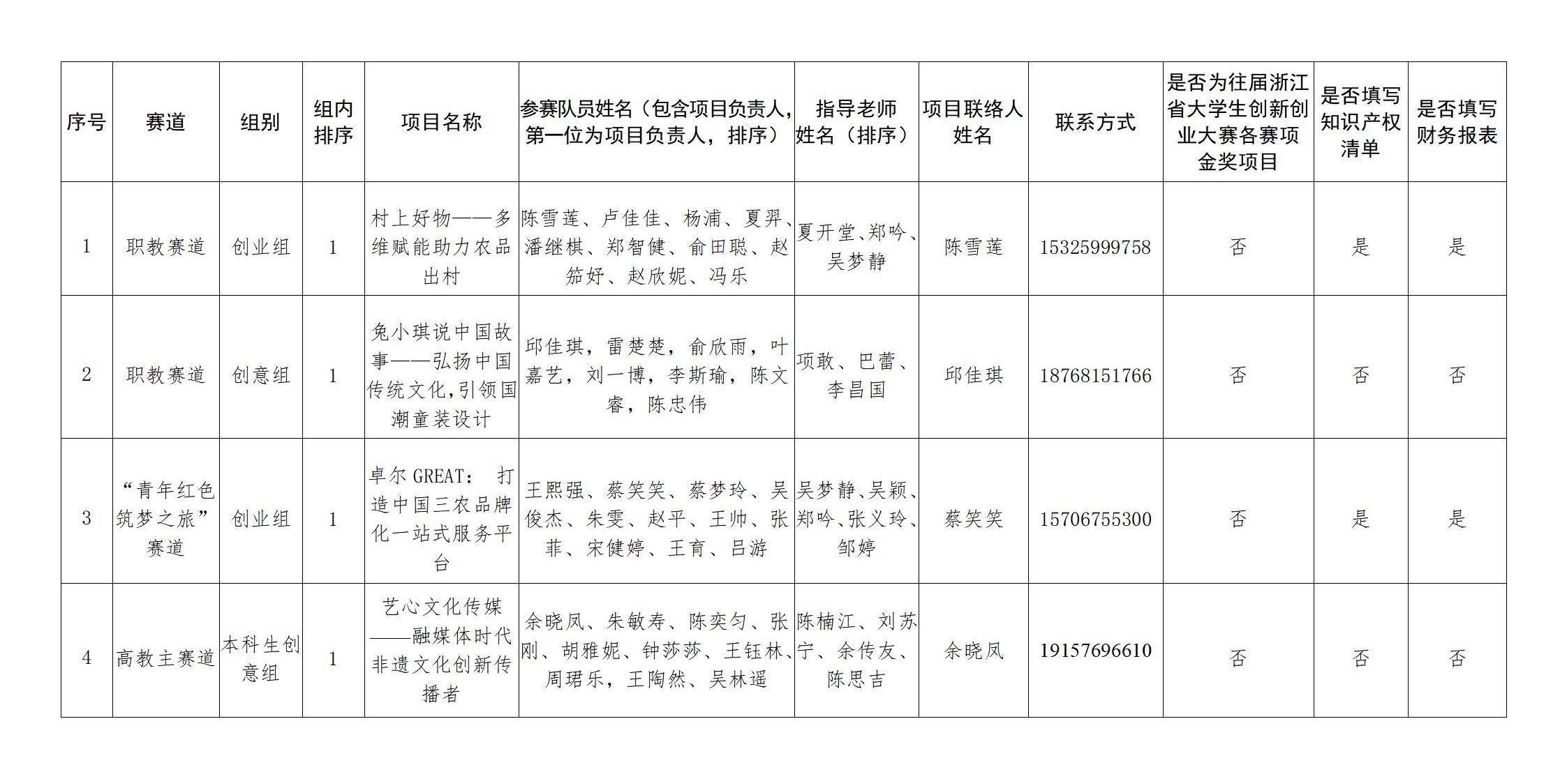
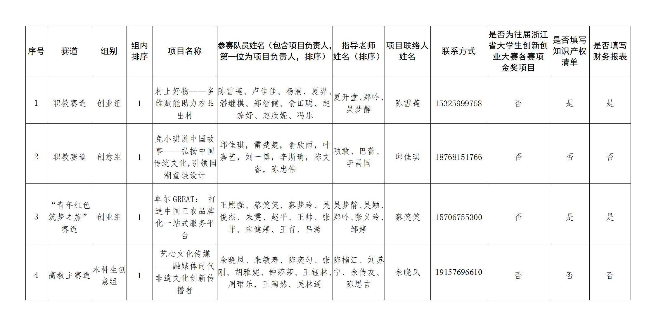
关于推荐《村上好物——多维赋能助力农品出村》等4个项目参加第八届浙江省国际“互联网+”大学生创新创业大赛的公示

来源:学生工作部(学生处、保卫处、团委) 作者:吴梦静 编辑:江勇 发布时间:2022-06-10

根据《浙江省大学生创新创业大赛组委会关于举办“建行杯”第八届浙江省国际“互联网 ”大学生创新创业大赛的通知》的相关规定与要求,我校共有4个省赛推荐名额,其中高教主赛道名额1个,“青年红色筑梦之旅”赛道名额1个,职教赛道名额2个。

根据2021-2022学年浙江艺术职业学院创新创业大赛结果,以及第十三届“挑战杯”大学生创业计划竞赛成绩,现拟推荐《村上好物——多维赋能助力农品出村》等4个项目参加第八届浙江省国际“互联网+”大学生创新创业大赛,具体如下:

点击图片放大