铭记每一个美好时光| 浙艺校史馆史料征集启动

来源:宣传部(统战部) 编辑:管理员 发布时间:2023-03-14

一校之重

莫过于岁月中积淀的历史

一校之美

最美在于精神文化的传承

 

(2)1955年5月,杭州黄龙洞诞生了新中国成立后浙江最早的艺术学校——浙江艺术职业学院前身之一浙江艺术学校。.jpg

▲1955年5月,杭州黄龙洞诞生了新中国成立后浙江最早的艺术学校——浙江艺术学校(浙江艺术职业学院前身之一)

 

(1)浙江省电影学校前身是浙江省电影训练班,1951年11月成立.jpg

▲浙江省电影学校前身是浙江省电影训练班,1951年11月成立

 

浙江艺术职业学院有着近70年的历史

位于杭州市钱塘江南岸滨江高教园区

是一所国办全日制综合性高等艺术院校

 

(4)1999年12月,省政府批准浙江艺术学校、浙江省电影学校合并并筹建浙江艺术职业学院,筹建期限为两年。.jpg

▲1999年12月,省政府批准浙江艺术学校、浙江省电影学校合并筹建浙江艺术职业学院,筹建期限为两年

 

1999年,经浙江省人民政府批准

由原浙江艺术学校和浙江省电影学校

合并筹建

2002年正式建院

 

(5)2002年3月20日学院成立庆典仪式.jpg

▲2002年3月,浙江艺术职业学院成立庆典仪式

 

学校坚持党的教育方针、文艺方针,坚持立德树人、以文化人、以美育人,发挥自身办学底蕴深厚、专业门类齐全优势,大力培养中职专业型源头艺术人才和高职复合型文化技能人才,全力推进“双高”院校建设,努力把学校建设成为特色鲜明的高水平艺术职业院校,树立高职艺术教育浙江样本,为“重要窗口”建设增添艺术职业教育成色。

 

资源 21 - 副本.jpg


2025年,学校即将迎来70周年校庆,经校党委研究决定,开始筹建浙江艺术职业学院校史馆。

 

热诚希望

曾在学校各个历史阶段

学习工作过的

师生校友及其亲属

关心支持学校发展的各界人士

将自己收藏的

与浙艺历史有关的史料

捐赠给新建校史馆

以供陈列

 

如:各时期的校园照片

各个历史时期的校徽、徽标

印章、纪念册、工作证、学生证

借书证、饭票

毕(结)业证书等

都是非常好的史料

 

 

关于征集校史馆校史资料与实物的公告

 

为进一步丰富馆藏档案资源、优化馆藏档案结构,更好地发挥校史馆育人功能,全面、真实呈现学校自1951年初创以来的奋斗历程,生动展示学校的历史风貌和发展建设成就,现特向全校教职员工、离退休老同志、广大校友和关心支持学校发展的社会各界人士征集校史资料。

 

一、征集范围

1951年初创至今的历史沿革中各个时期形成的历史资料及实物档案(包括文本资料、照片、音像、实物类等)。

 

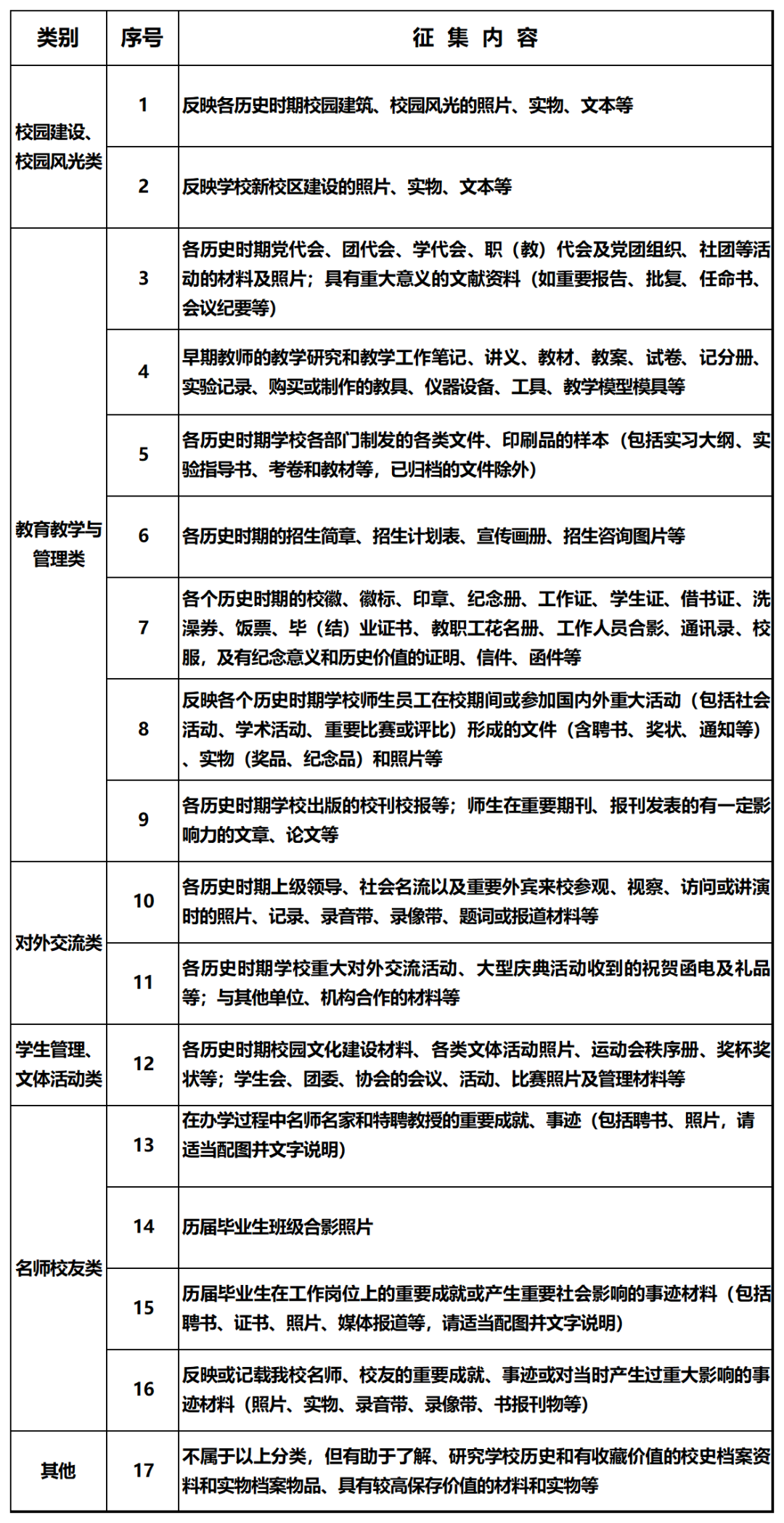
二、征集内容

 

微信图片_20230315100911.png


 

三、征集方式

1.接受捐赠。对符合校史资料收藏范围的实物、资料,学校登记造册。

2.代管与复制。对珍贵的资料实物,如不便捐赠原件,学校可代为保管(双方签订保管协议),或由学校复制后归还原件。

3.经双方友好协商的其他方式。     

 

四、征集要求

1.提供的图片资料,请尽可能附简要的文字说明:包括事件时间、地点、基本事由、主要人物姓名、时任职务和现工作单位、拍摄者等信息。

2.提供的文字资料,请在末尾注明作者和提供者的真实姓名、在校时间、时任职务、现工作单位及联系方式等信息(如不便捐赠原件,由学校复制后归还)。

3.捐赠者所提供的照片、文字材料不得侵犯他人名誉权、肖像权等法律权利。如果发生侵权纠纷,由提供者自行解决并承担相应的后果。

 

五、捐赠回馈

对所捐资料或物品纳入校史馆馆藏的捐赠者,学校将颁发捐赠证书或纪念证书。所捐赠档案原件或复制件在校史馆展出时,将标明资料来源出处。

 

六、征集时间

即日起至2023年12月31日。同时长期接受全校师生、离退休教职工、广大校友、社会各界捐赠校史资料和实物档案。

 

七、联系方式

征集有关事宜,欢迎大家通过电子邮件、电话等方式与学校联系。

联系电话:0571-87151217

俞老师:15700096523

曾老师:15971516936

宣传部公共邮箱:

xcb@zjvaa.edu.cn

地址:杭州市滨文路518号浙江艺术职业学院党委宣传部1413室