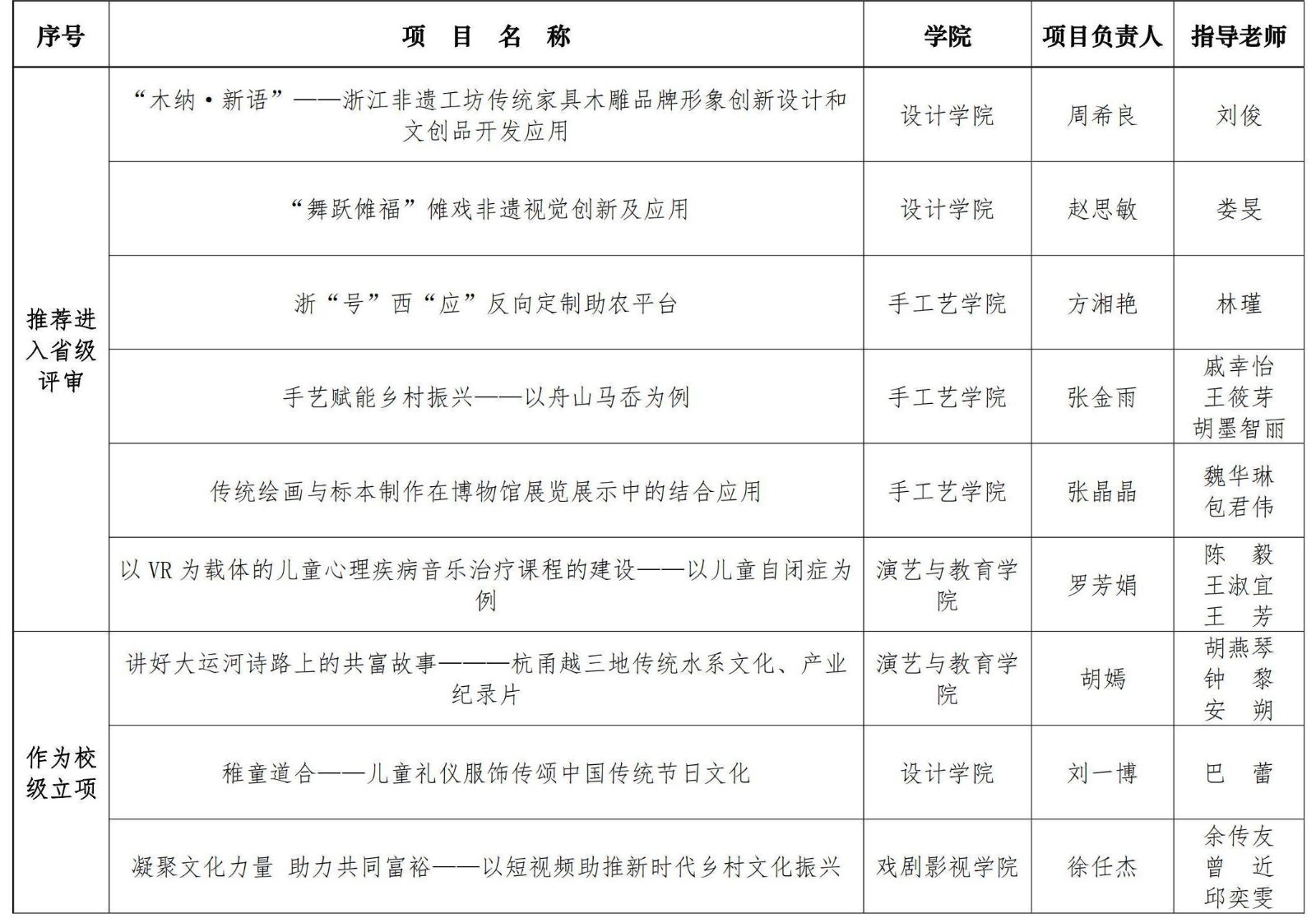
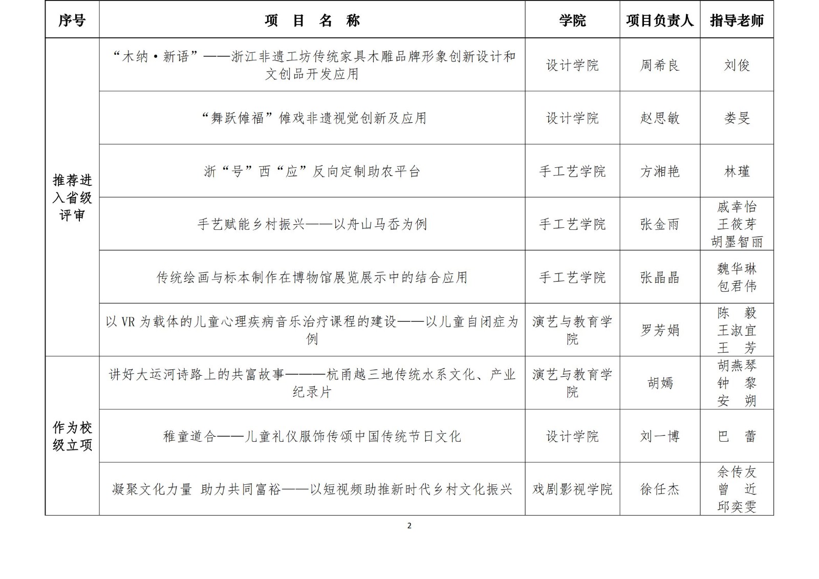
根据《关于组织开展2023年浙江省大学生科技创新活动计划(新苗人才计划)项目申报的通知》(以下简称《通知》)和《关于印发<浙江省大学生科技创新活动计划(新苗人才计划)项目实施办法(试行)>的通知》(团浙联〔2010〕13号)的相关规定与要求,校团委于2023年1月——3月开展了2023年浙江省大学生科技创新活动计划(新苗人才计划)项目申报校内遴选工作,期间共收到各系申报项目25项。经校内外专家组评审,现拟推荐设计学院《“木纳·新语”——浙江非遗工坊传统家具木雕品牌形象创新设计和文创品开发应用》等6个项目进入2023年度浙江省大学生科技创新活动计划(新苗人才计划)项目省级评审、确定演艺与教育学院《讲好大运河诗路上的共富故事———杭甬越三地传统水系文化、产业纪录片》等3个项目为校级立项。具体项目情况如下,现予公示。
公示时间:2022年3月6日-2022年3月10日。如有异议,请联系校团委,0571-87150130。
