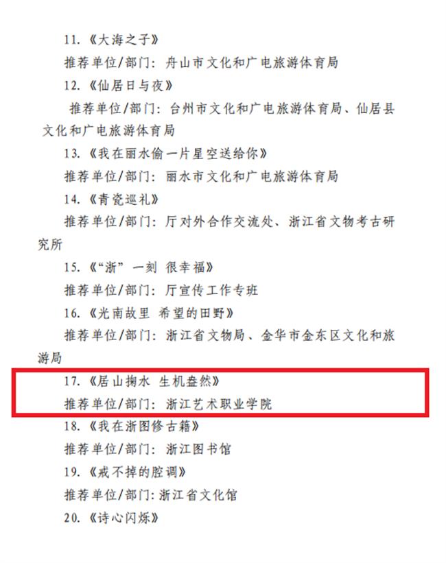
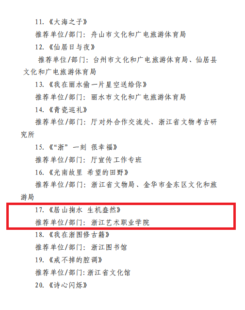
近日,浙江省文化和旅游厅公布了“诗画江南 活力浙江”文旅短视频评比活动获奖名单,浙江艺术职业学院推荐的作品《居山掬水 生机盎然》获奖。该作品由戏剧影视学院专任教师孙国虎耗时两年多创作,视频在潮新闻、中国蓝新闻、推特等网络平台发布后,浏览量和点赞评论量颇高。浙江卫视2023越剧春节联欢晚会宣传片中采用了该片多个片段。
该片从风景角度展现诗画江南的诗意,从人文角度展现活力浙江的风貌。以“诗”为媒,融通实景与诗境,以“足”为介,追寻实意与诗意,正如“居于山中居为景 掬于水中掬为意”所示。
据孙国虎介绍,该作品缘起“浙江故事”影像创作与传播创新实践团队创作项目和“光影行动”助力山区26县文化共富影像创作项目。创作拍摄中,拍摄地覆盖杭州、宁波、台州、丽水、温州等地,通过影像方式展现山区26县的全方位发展生命力。结合社会实践,孙国虎与学生们一起拍片,积累了许多人文和自然景观素材,这给该片的创作打下了基础。
谈到这部片子的构思,孙国虎说:“从创意着手是在比赛中脱颖而出的关键,片子在杭州西湖、丽水鼎湖峰、仙居公盂村、温岭石塘等地取景,涉及到的浙江乡村有十多个,通过展现浙江山水的诗意来映衬活动主题之一‘诗画江南’,另外还有浙艺的戏曲、舞蹈等专业学生学习、练功的场景和城市景观,这些元素体现活动另一个主题‘活力浙江’。”
“这部片子虽只有短短几分钟,但参与人员从前期拍摄到后期制作却有几十人。片子能获奖,感谢学校给予的平台,感谢学校领导给予的支持和帮助。今后在教学中将继续围绕浙江本土文化进行创作,用光影展现浙江的诗意,传承发扬传统文化。”孙国虎说。
为推进文旅深度融合工程,加快打造文旅深度融合发展“浙江样板”,加大省域品牌“诗画江南 活力浙江”宣传推广力度,省文化和旅游厅在全省文化和旅游系统组织开展“诗画江南 活力浙江”全球短视频大赛活动,以文旅视角记录浙江、传播浙江、点赞浙江。经网络投票、专家评审、浙江省文化和旅游厅审定,在全省文化和旅游系统提交的183个参赛作品中,评定获奖作品20个。











